各单位:
根据《河南省教育厅办公室关于征集继续教育数字化资源的通知》要求,学校决定开展继续教育数字化资源征集工作。现将有关事宜通知如下:
一、征集内容
学校建设的学历继续教育精品课程、开放课程以及用于其他非学历教育、老年教育领域的优质学习资源。
二、提交方式及时间
资源征集通过国家开放大学终身教育平台开展,请于2024年5月10日前,申报人通过校广讯通提交材料(包括资源、附件1及附件3的表1)。
三、材料要求
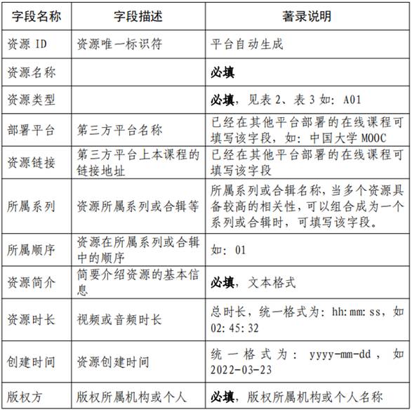
(一)所提交的资源须填报资源元数据信息(有关标准见附件2、3)。音视频课程资源上传时须提供实体资源,在线课程提供实体资源或链接地址均可,以链接形式上报的资源要求可通过互联网正常访问。
(二)资源要确保无危害国家安全、涉密、敏感信息及其他不适宜网络公开传播的内容,确保无与党和国家的方针、政策、法律法规以及相关规定和要求不相符的内容,确保无侵犯他人知识产权的内容。
四、其它
2024年5月15日前,继续教育学院审核推荐报送的资源;2024年5月31日前,省教育厅审核推荐报送的资源;教育部职成司完成终审后,将优先纳入国家智慧教育公共服务平台有关版块,将分批推荐上线,同时探索开展资源应用评价和开放共享激励。
联系人:继续教育学院教务科 张学铭
联系电话:3040135
附件:1.数字化资源征集内容安全审核情况说明
2.数字化学习资源参考技术标准
3.数字化学习资源元数据标准
继续教育学院
2024年4月23日
(初审/张学铭 李好芹 复审/王艳荣 终审/张翼)
附件1
数字化资源征集内容安全审核情况说明
XXX(学院/单位),自愿参与2024年度继续教育数字化资源征集工作。申报的课程资源均经过我单位审核,审核方式为全量人工精审,资源均已通过内容安全审核,无意识形态安全风险,适用于网络、新媒体等各数字化形式传播,全部申报资源版权清晰,不存在侵权等问题(报送单位及资源列表另附)。同意组织方、协办方以“继续教育数字化资源”的名义,在国家智慧教育平台、国家开放大学终身教育平台、河南终身学习网等互联网平台和媒体进行发布共享和宣传。
特此说明。
(盖单位章)
2024年XX月XX日
附件2
数字化学习资源参考技术标准
1.视频文件要求:封装格式mp4,视频编码方式h.264,音频编码方式aac,分辨率不低于1280*720,视频帧率不低于25fps,平均码率不小于2Mbps。
2.音频文件要求:mp3格式,采样频率为不低于44kHz,量化位数不低于16位,双声道。
3.以链接方式提供的在线课程要求:在线课程依托的平台必须严格落实网络安全等级保护制度,平台安全保护等级不应低于第三级,资源链接可通过互联网正常访问。
4. 所有类型资源应支持最新版本的主流浏览器的在线播放。
附件3
数字化学习资源元数据标准
表1:元数据字段表(除说明为必填外,其他均为选填字段)

